一. 公司概况
深圳市策维科技有限公司成立于2005年,总部位于深圳市龙华新区,是一家集自动化设备研发、精密机械加工及智能产线定制等为一体的国家级高新技术企业,专注于工业自动化及相关领域前言技术的研发和推广,为全球工业级用户提供高效可靠的工业机器人、自动化设备、测试系统及软硬件一体化解决方案和技术服务。经过多年快速发展,公司在工业机器人、机械设计和自动化应用领域内拥有强大的研发实力和丰富的经验,并在上海、苏州、郑州、成都、重庆等城市建立了分部,业务网络覆盖全国。
公司秉持“客户第一,技术驱动,人才领先”的经营理念,前瞻行业趋势,强势整合内外部资源,聚焦于自动化制造及工业机器人应用领域核心技术创新,同国内外科研院所开展长期深度合作,并在美国、日本设有研发机构。公司吸纳了来自全国工业机器人、自动化应用软硬件研发的精英和领军人物,全球员工超过1000人,技术研发人员占一半以上,其中研发骨干人员代表着行业内顶尖水平。截止目前,公司拥有领先于行业平均水平的100余项专利,其中发明专利18项,PCT国际专利1项,实用新型专利40项,外观设计专利4项,另登记软件著作权20项,构建了在自动化领域内的核心竞争力。
策维科技坚持以自主创新和垂直整合为导向的发展战略,现已成功实现了从单一功能创新到多元化成品定制的全产业链的高效运作,并利用自身产业优势和行业影响力,全力推动珠三角乃至整个中国制造业的转型升级,成为全球制造业发展进步的新引擎和助推器
二. 匠心培训营简介
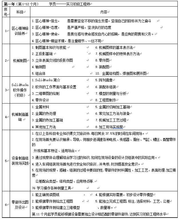
匠心培训营是策维科技有限公司与衡阳技师学院联合推出的人才培养计划,旨在培养一批高技术,高精尖的人才作为公司的工程储备力量。公司将对学员进行为期36个月的集体制统一培训与实操训练(培养计划详见附表1)并以薪资加奖学金的机制激励大家学习,最终培养一批能够独当一面的优秀工程师。
招聘岗位:工程管培生(匠心培训营学员)
专业需求:机械设计及自动化、机电一体化等专业
岗位要求:学习成绩,基础扎实;吃苦耐劳,能够承受高压环境;肯于学习,对机械设计充满热情;团结拼搏,拥有足够的毅力与恒心。
岗位晋升机制:
:
三. 薪资福利
1. 薪资:公司将提供有竞争力的薪酬,福利待遇以及个人发展机会,计薪方式=固定月薪+年终奖;第一年3-4.5万元/年;第二年4-10万元/年;第三年8-18万元/年
2. 公司提供免费住宿,配有阳台,卫生间,空调,热水器等,标准为4人/间;
3. 公司自配食堂,提供免费的三餐以及加班宵夜;
4. 入职签订劳动合同,依法为每位员工购买五险一金(即:养老、医疗、工商、失业、生育、住房公积金);
5. 公司设有完善的培训体系与晋升机制,同时不定期组织员工进行户外拓展,传统法定假日的节日福利,开工利是等;
四. 附件一.匠心培训营第一年培养计划


